威廉希尓指数500官网-威廉足球欧洲指数500 williamhill8.com
首页
关于我们
新闻中心
产业板块
党建工作
企业文化
人力资源
综合资讯
OA登录
财务共享
搜索
关于我们
威廉希尓指数500成立于2014年5月,系省属一级国有独资企业山东省环保集团发展有限公司一级投资平台类权属公司,业务涉及环保、水务、农旅三大板块。
组织架构
联系我们
新闻中心
随时关注威廉希尓指数500实时动态,了解威廉希尓指数500集团最新进展,第一时间了解您身边的威廉希尓指数500集团。
公司新闻
一线动态
威廉希尔足球指数500
威廉500指数
信息公开
产业板块
聚焦环保、水务、农旅三大板块,整合资源,集中优势、全力攻坚,推动集团公司改革创新再深化,运营管理再完善,行业影响再增强,质量效益再提升,培育成为中国现代威廉希尓指数500产业引领者。
环保板块
水务板块
农旅板块
党建工作
坚持党建引领,夯实党建根基。在集团的整体发展中必须坚持党对国有企业的领导不动摇,依靠党组织发挥总揽全局、协调各方的作用,构建统一归口、责任明晰、有机衔接的党建工作领导体制,把党建优势转化为企业改革发展的动力。
党建动态
组织建设
党建品牌
纪检动态
群团活动
企业文化
集团以“做未来威廉希尓指数500行业的领航者和主力军”为使命,以“若水厚德、善济社会;执著坚毅、自立自强;守常明变、务实创新;开放包容、诚信共赢”为核心价值观,以“坚持党建为魂、坚持和谐为基、坚持职工为本、坚持创新为源、坚持效益为要”为宗旨,不断为民众、股东、员工、社会创造价值,为社会和谐做贡献。
员工风采
身边榜样
人力资源
培育引进高端人才,建设高端专业技术人才队伍,打造集团专业技术人才库。
招聘公告
综合资讯
关注发展热点,了解最新信息,以企业发展推动行业、社会进步。
公示公告
搜索
首页
关于我们
公司简介
组织架构
联系我们
新闻中心
公司新闻
一线动态
威廉希尔足球指数500
威廉500指数
信息公开
产业板块
环保板块
水务板块
农旅板块
党建工作
党建动态
组织建设
党建品牌
纪检动态
群团活动
企业文化
员工风采
身边榜样
人力资源
招聘公告
招聘流程
综合资讯
公示公告
OA登录
财务共享
INFORMATION CENTRE
新闻中心
新闻中心
INFORMATION CENTRE
公司新闻
一线动态
威廉希尔足球指数500
威廉500指数
信息公开
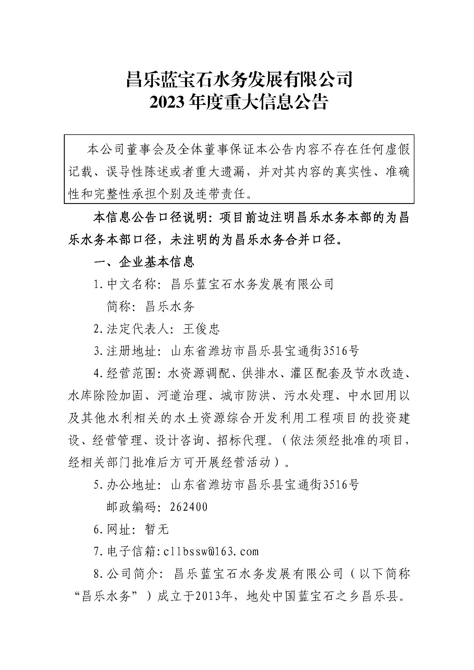
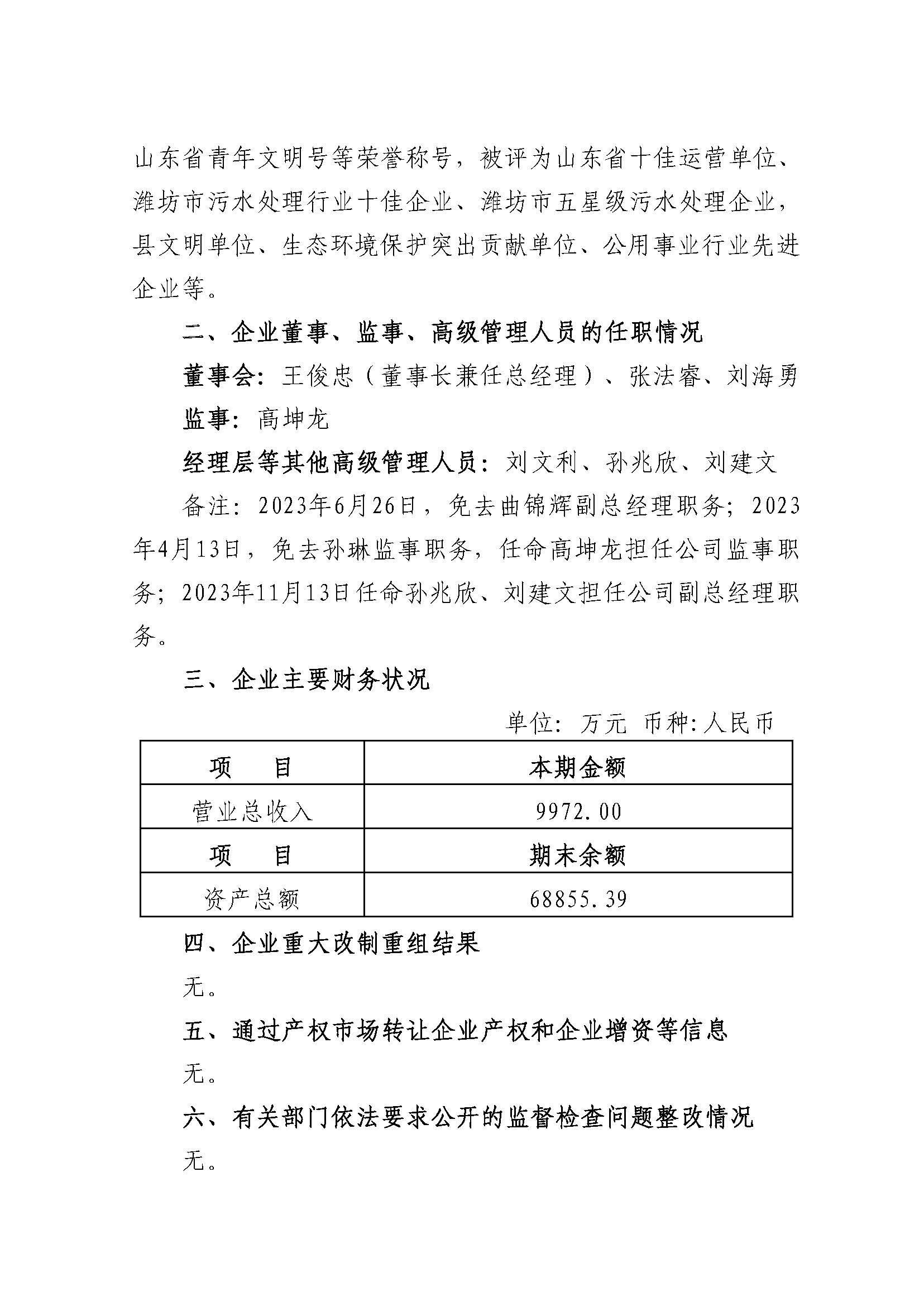
昌乐蓝宝石水务发展有限公司2023年度重大信息公告
2024-09-11
956次浏览
分享到:
上一条:四川雪宝顶文化旅游开发有限公司2023年度重大信息公告
返回列表
下一条:昌乐蓝宝石环保科技有限公司2023年度重大信息公告